國家能源局印發《2024年能源行業標準計劃立項指南》
2024/2/24 7:44:09 新聞來源:國家能源局
2月23日,國家能源局綜合司關於印發《2024年能源行業標準計劃立項指南》的通知。
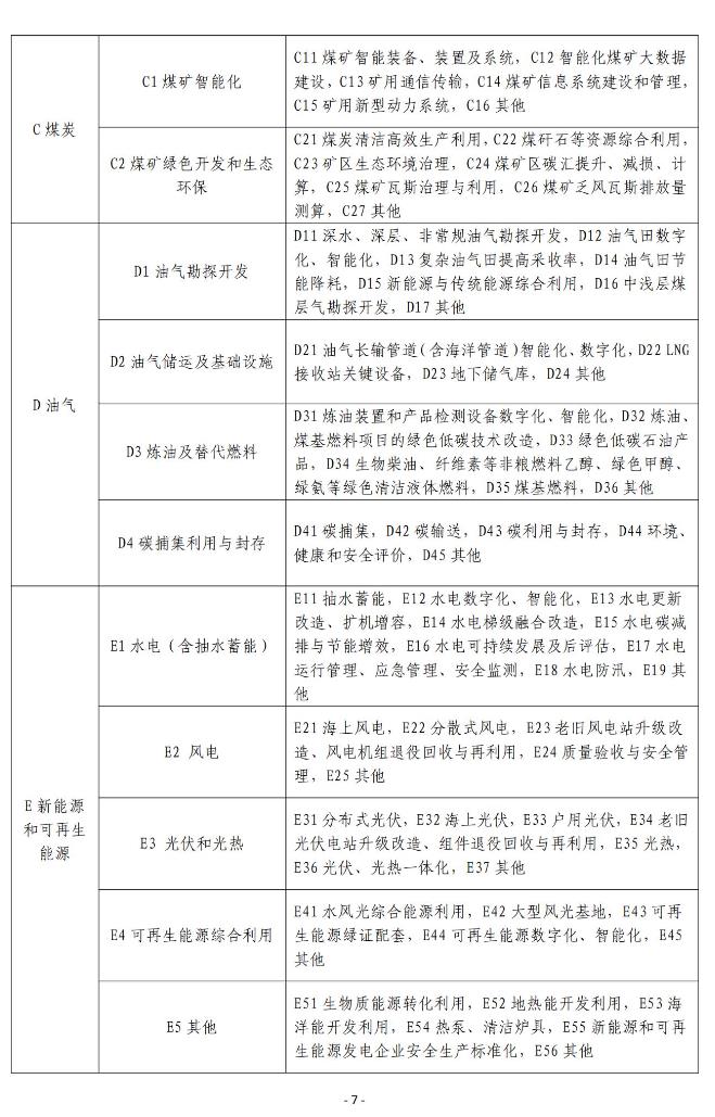
根據通知,立項重點包括立足能源安全和促進能源綠色低碳轉型。服務和保障 能源安全穩定供應,支撐能源碳達峰、碳中和目標的行業標 準計劃;支撐新型電力係統和新型能源體係建設,促進能源 綠色低碳轉型、新興技術產業發展、能效提升和產業鏈碳減 排等重點方向的行業標準計劃。
申報要求
(一)對沒有推薦性國家標準而又需要在能源行業範圍 內統一的技術要求,提出能源行業標準計劃。屬於競爭性的、 一般性的技術要求,原則上不作為能源行業標準計劃。
(二)應按照現有標準管理分工機製和專業領域,經過 充分調研、技術論證和初步篩選後確定申報計劃。
(三)申報計劃應保證與現有標準體係協調一致。存在 技術交叉的領域,申報單位應在計劃上報前與技術相關方充 分溝通協商,避免交叉重複立項。
(四)主要起草單位應做好標準編製前期準備工作,確 保兩年內完成報批。
(五)行業標準外文版翻譯計劃應與相關國際標準進行 比對研究,技術要求不低於國際標準。
全文見下:










